
Модуль управления нагрузкой МУН-01 предназначен для:
управления контактором или сетевым расцепителем нагрузки, с возможностью подключения светодиодной индикации режимов работы.
Управляющий сигнал формируется счетчиком электрической энергии, имеющим выход управления нагрузкой.
Область применения модуля управления нагрузкой:
системы сбора и передачи данных, системы телемеханики.
Основные технические характеристики модуля управления нагрузкой МУН-01:
Наименование параметра | Значение параметра |
Напряжение питания, В | от 184 до 264 |
Потребляемая мощность, ВА, не более | 2 |
Коммутируемое напряжение, В | от 184 до 264 |
Коммутируемый ток, А, не более | 4 |
Выходное напряжение на индикацию, В, не более | 10 |
Габаритные размеры, мм, не более | 85 x 50 x 35 |
Степень защиты оболочки по ГОСТ 14254-96 | IP40 |
Рабочий диапазон температур | от минус 25 °С до плюс 55 °С |
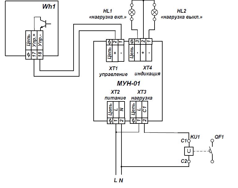
Схема соединений модуля управления нагрузкой МУН-01:
где:
Wh1 - счетчик электрической энергии «Гран Электро»
HL1, HL2 – светодиодные индикаторы
KU1 – расцепитель
QF1 – автоматический выключатель